郑州高新技术产业开发区人民法院执行局向申请人以外的单位或个人发放案款的公示(2025年12月26日) 发布时间:2025-12-26 16:52:46
郑州高新技术产业开发区人民法院执行局
向申请人以外的单位或个人发放案款的公示
作者:执行局 发放时间:2025年12月29日
为进一步严格管理执行案款发放,强化执行案款管理,依法维护当事人合法权益,防范廉政风险,确保执行案款发放规范有序、及时高效。根据《最高人民法院关于执行款物管理工作的规定》及《最高人民法院关于进一步规范人民法院执行案款收发的通知》等相关规定,现对以下执行案款发放事宜进行公示,公示期为3个自然日(2025年12月26日—2025年12月28日),案件当事人或者其他利害关系人如有异议应当在公示期内提出并提交相关证据材料,公示期满无异的,本院将按照执行案款管理的相关规定办理发放手续。
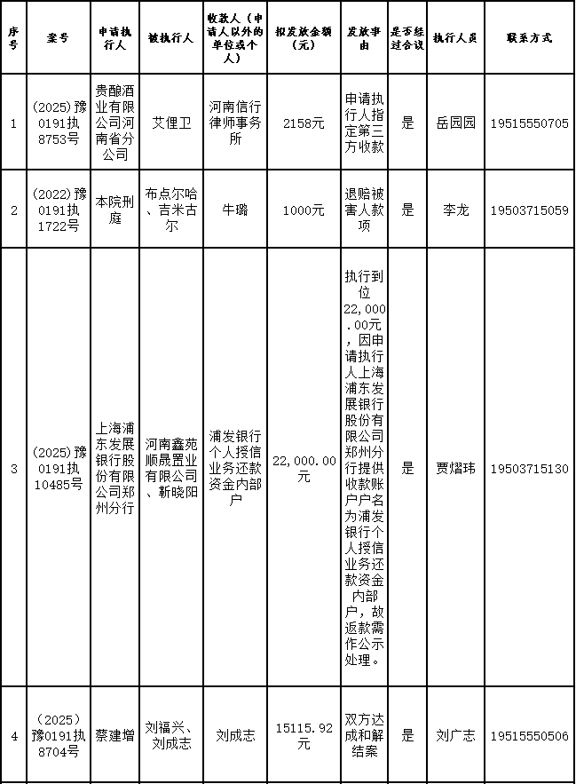
本院向申请人以外的单位或个人发放案款公示如下:

监督电话:66677253
特此公示
郑州高新技术产业开发区人民法院
2025年12月26日
责任编辑:秦祎洋 |